航天领域:星载存储系统、宇航级设备数据存储等航天任务全流程数据存储场景。

高可靠工业领域:对数据安全性、设备稳定性要求极高的工业控制、高端装备等场景。

适用场景

产品系列

自主高可靠SATA HOST/DEVICE IP:

本IP模块支持标准SATA3.0协议,可自动完成设备连接、诊断、识别及初始化流程,极大简化用户操作。其内置DMA控制器有效提升数据传输速率,通过简洁的寄存器用户接口实现便捷控制,并具备关键信号三模冗余与错误检测恢复机制,确保高可靠性运行。

自主高可靠NVME HOST/DEVICE IP:

该IP模块兼容标准NVME 3.0协议,能够自动完成PCIE接口建链与初始化工作。提供简洁的寄存器用户接口,采用关键信号三模冗余设计和错误检测恢复机制,为各类NVME存储设备提供高可靠、易用的连接解决方案。

自主RAID IP:

本模块支持可配置的RAID 0/1/5模式,最大可连接8个SSD并支持8个数据条带。通过AXI总线与SSD进行数据交互,以及AXI_bram总线与用户通信,并通过自定义总线实现控制与状态交互,提供灵活的存储阵列管理能力。

完全自主协议的HPSDI IP:

该IP采用完全自主协议的高性能HPSDI存储接口,可自动完成PCIE接口建链与初始化流程。其简洁的寄存器用户接口设计使得用户操作简单便捷,为存储系统提供高效、自主的数据传输解决方案。

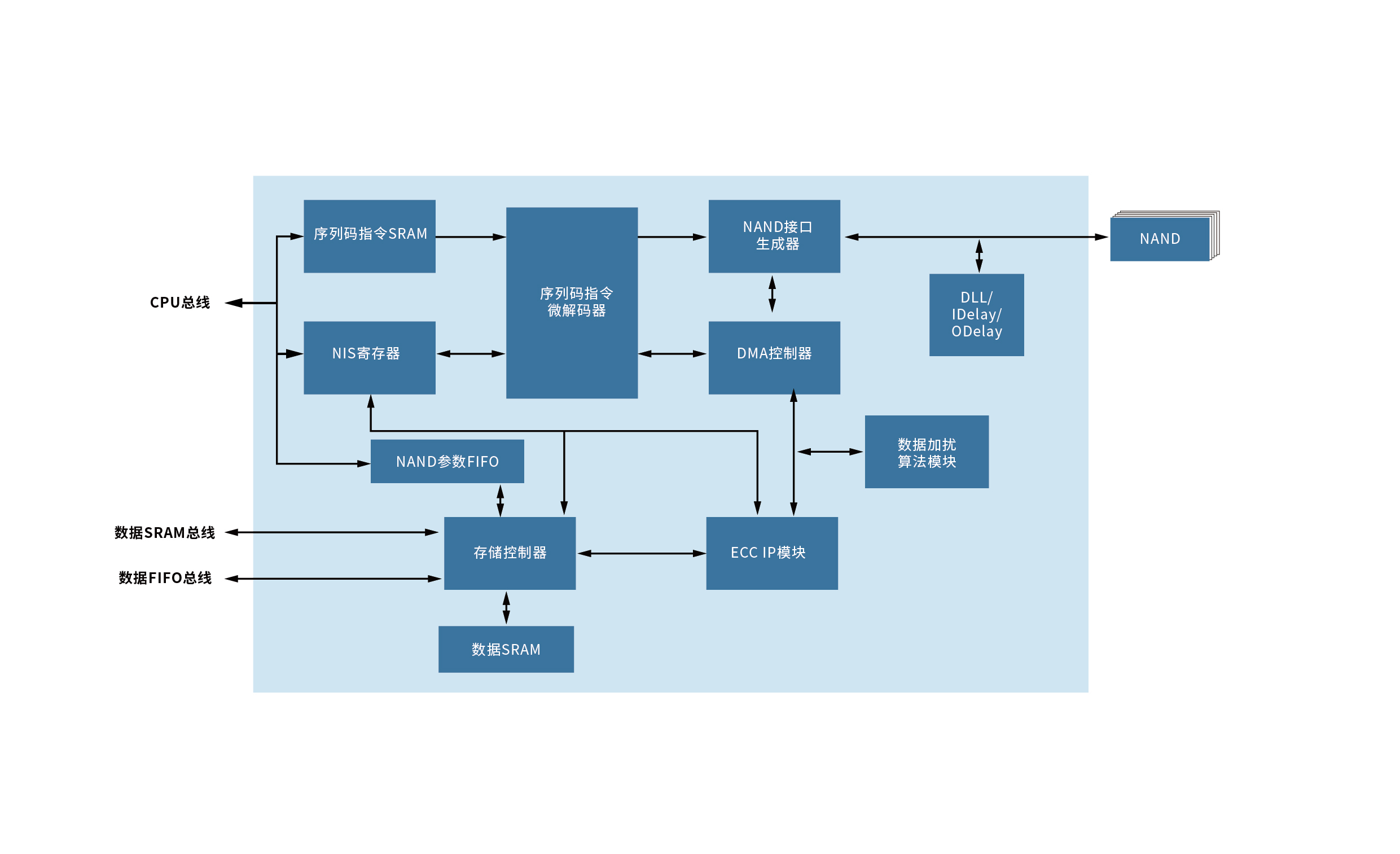
NAND 阵列控制器IP 介绍:

本控制器基于专用CPU架构设计,具有操作灵活、反应迅速的特点。配备标准ONFI总线接口,支持全部常见NAND命令及SDR与DDR2/DDR3等多种速度模式,通过8个片选信号,支持8个NAND的流水线操作,并集成可配置纠错位数的ECC模块,最高可纠正80bit错误,具备完善的NAND管理能力。